A Quick power up using a USB cable shows me that the SD Card does work on controller and not the 2004LCD.
Can I switch the Active SD Card to the 2004 LCD Smart Discount Controller
Any suggestions from the forum would be most welcome.
The controller is " #define MOTHERBOARD BOARD_MKS_BASE_14 "
Controller Image
MPK.V1 Controller
- Roberts_Clif
- Reactions:
- Posts: 1494
- Joined: March 25th, 2017, 8:17 am
- Location: Washington, State USA
- 3D Printer(s): Hictop 3DP11/12
- Roberts_Clif
- Reactions:
- Posts: 1494
- Joined: March 25th, 2017, 8:17 am
- Location: Washington, State USA
- 3D Printer(s): Hictop 3DP11/12
Re: MPK.V1 Controller
Found this!
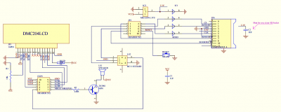
Schematic of 2004LCD shown below It appears the New Controller Circuit is close but wired to different Arduino Pins this means that I can change it.
Will look closer at pins section for SD Card Reader, both Controllers have the same pin-out on EXP1 and EXP2.
Need to find how and where it selects the onboard SD Card Reader in lieu of the External SD Card Reader.
Now there must be a way around this, a way to swap External for onboard SD Reader Slot.Note: It is new version HICTOP main board, it is compatible with 3DP08, 11, 12, 16, 17, 18 etc, but when you use this one you will need to insert the SD card into the card slot on the main board instead of the one on the LCD
Schematic of 2004LCD shown below It appears the New Controller Circuit is close but wired to different Arduino Pins this means that I can change it.
Will look closer at pins section for SD Card Reader, both Controllers have the same pin-out on EXP1 and EXP2.
Need to find how and where it selects the onboard SD Card Reader in lieu of the External SD Card Reader.
- GrueMaster
- Reactions:
- Posts: 522
- Joined: March 15th, 2017, 8:46 pm
- Location: Oregon
- 3D Printer(s): Hictop 3DP-17, Hictop CR-10S
Re: MPK.V1 Controller
I thought I had posted something about this a while back. I swapped out my original main board with a replacement I bought off amazon (original board stopped working for a couple of steppers iirc). Fortunately, Hictop also sent me a warranty replacement (took 3 weeks from China, Amazon took 2 days with Prime). Both replacement boards were the newer on-board SD only. My solution at the time was to buy an SD extender and mount it to the front of my 3DP-17.
Haven't used it since switching to Octoprint. Meh.
Haven't used it since switching to Octoprint. Meh.
- Roberts_Clif
- Reactions:
- Posts: 1494
- Joined: March 25th, 2017, 8:17 am
- Location: Washington, State USA
- 3D Printer(s): Hictop 3DP11/12
Re: MPK.V1 Controller
Thank You.
Looked through all you posts and found these
viewtopic.php?f=39&t=994&p=12412#p12412
viewtopic.php?f=53&t=716&p=10148#p10148
Nothing here to help will continue looking!
Looked through all you posts and found these
viewtopic.php?f=39&t=994&p=12412#p12412
viewtopic.php?f=53&t=716&p=10148#p10148
Nothing here to help will continue looking!